lenguajeando

Leer os hará libres

Inicio > GRUPOS > NOVENO

NOVENO

TALLER TODOS A APRENDER Margarita Osorio.docx (21981)

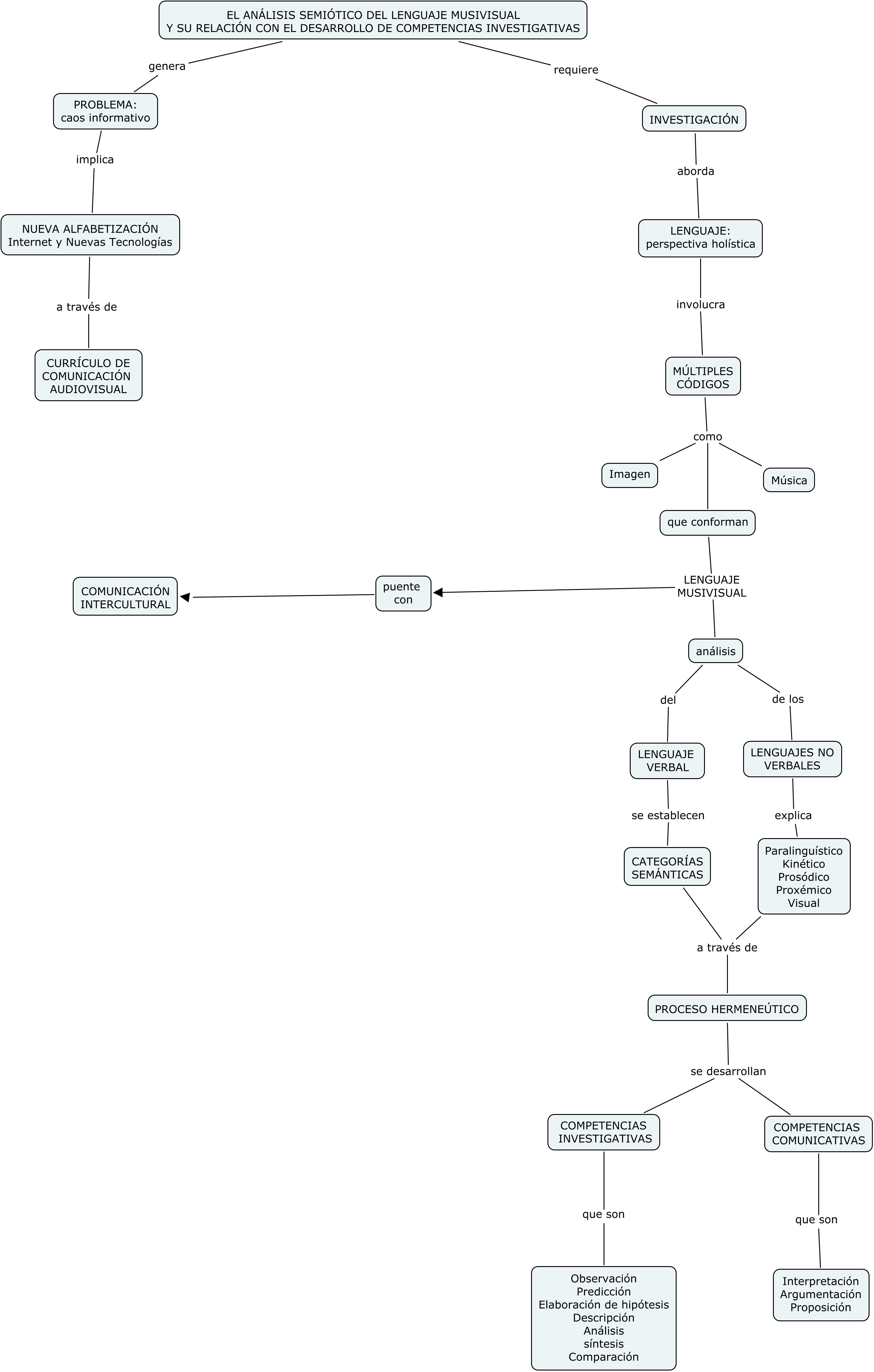
EL ANÁLISIS SEMIÓTICO DEL LENGUAJE MUSIVISUAL 2.pptx (82747)

EL HEAVY METAL.docx (26102)

EXPOSICIÓN BRAZIL.jpg (633771)

EL_ANÁLISIS_SEMIÓTICO_DEL_LENGUAJE_MUSIVISUAL_Y_SU_RELACIÓN_CON_EL_DESARROLLO_DE_COMPETENCIAS_INVESTIGATIVAS_EN_LA_EDUCACIÓN_BÁSICA_Y_MEDIA.doc (71168)

 

TALLER 1 PREPARATORIO CIEN AÑOS DE SOLEDAD.docx (39,9 kB)

 

TIPOLOGÍAS TEXTUALES TALLER.docx (37,6 kB)

TEXTO ARGUMENTATIVO- TALLER 3.docx (30,1 kB)

SOR JUANA INÉS DE LA CRUZ.docx (18,3 kB)

TALLER NIVELES DE COMPETENCIA LECTORA.docx (37,8 kB)

COHERENCIA TEXTUAL TALLER.docx (37,9 kB)

COHESIÓN TEXTUAL TALLER.docx (40,4 kB)

FIGURAS LITERARIAS TALLER.docx (40,5 kB)

ESTRATEGIAS DE LECTURA TALLER.docx (39,3 kB)

GRAMATICA.ppt (631,5 kB)

GRAMÁTICA I (7º-8º).docx (64,3 kB)

 

  • Inicio
  • MAESTRO 2.0
  • Contáctanos
  • Novedades
  • Fotogalería
  • GRUPOS
    • SEXTO
    • SÉPTIMO
    • NOVENO
    • DÉCIMO
    • ONCE
  • FORO
  • PLANES DE APOYO
  • PUBLICACIONES
  • PROYECTO PARES ACADÉMICOS
  • GESTIÓN CURRICULAR: LENGUA CASTELLANA
  • BLOG
  • NIVEL CERO U de A.
  • COMPETENCIA LECTORA-UNAL
  • CONCURSO DE ORTOGRAFÍA

Buscar en el sitio

Contacto

Margaritaosorio

margaritaoso@gmail.com


© 2012 Todos los derechos reservados.
Crea una página web gratisWebnode
Inicio Mapa del sitio RSS Imprimir
 
¿Te gusta esta página web?
¡Crea tu propia web gratis en 5 minutos!
¡Pruébalo!